2020年10月11日,华商学院第一期创业班暨第四期SYB创业培训班第一课在启智楼403举行,SYB授课老师袁仕海老师和陈刚老师为培训班全体学员授课。
袁仕海老师以《创办你的企业》为题,开始了第四期SYB创业培训班的第一堂课。在培训过程中,结合教师授课与学员参与的教学形式,从理论学习、案例分析、视觉教具使用、语言表达等多方面进行培训,运用游戏、角色扮演、讨论学习等方法传授SYB创业理念和技能。

同学们都在认真的讨论

学生在课堂上积极参与,获取了与创业内容相关的知识,并按要求完成创业计划书。

陈刚老师生动活泼的讲课方式,让同学们在游戏中掌握了创业的方法。

此次培训班的举办,学员们提高了创业意识,明确了创业目的,增进了创业知识,为以后的顺利创业打下了坚实的基础。

SYB介绍
SYB即“START YOUR BUSINESS”,意为“创办你的企业”,它是“创办和改善你的企业”(SIYB)系列培训教程的一个重要组成部分,是国际劳工组织和中国人力资源和社会保障部积极倡导的专门为创业者量身定做的社会化创业全程扶持指导体系。
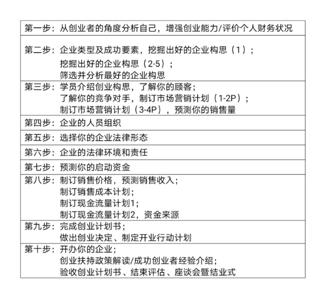
培训内容


学院为每位学员发放一套SYB教材《创办你的企业》,并为学员们介绍了培训课程的流程与益处。授课老师将围绕创业意识、创业计划、创业准备、怎样创办企业、法律环境和责任等方面对学员进行全方位创业指导、培训。学员经培训考核合格,可获得广东省就业人才服务局发放的创业培训合格证,毕业后创业的学员可享受贷款、税收方面相关优惠政策。
结语
这只是培训班的第一堂课,整个培训紧凑、生动、互动性强,经过这次的培训大家一定都能收获良多。这期培训班只是一个开始,一个引子,未来的创业之路还需要我们自己去奋斗,去摸索。