喜报| 广州华商学院获批4项国家级、8项省级大学生创新创业训练计划项目


    根据《教育部高等教育司关于公布 2023 年国家级大学生创新训练计划项目和重点支持领域项目名单的通知》( 教高司函[2023]8号)和《广东省教育厅关于公布2023年大学生创新创业项目立项和结题验收结果的通知》(粤教高函〔2023〕30号),我校共有12个项目获得2023年国家级、省级大学生创新创业训练计划项目立项,其中国家级大学生创新创业训练计划项目4项,省级大学生创新创业训练计划项目8项。


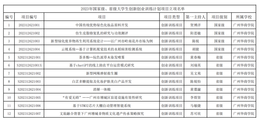
    ▲立项名单


    大学生创新创业训练计划项目简称“大创”项目,包括创新训练项目、创业训练项目和创业实践项目三类,分为国家级、省级和校级三个级别。“大创”项目坚持以学生为中心的理念,遵循“兴趣驱动、自主实践、重在过程”原则,旨在通过资助大学生参加项目式训练,推动高校创新创业教育教学改革,促进高校转变教育思想观念、改革人才培养模式、强化学生创新创业实践,培养大学生独立思考、善于质疑、勇于创新的探索精神和敢闯会创的意志品格,提升大学生创新创业能力,培养适应创新型国家建设需要的高水平创新创业人才。


    广州华商学院长期以来对学生创新创业训练与实践高度重视,注重大学生创新创业能力培养,为有志创业的同学提供优质资源和平台,为区域发展提供更多优秀的创新创业人才。学校将继续深化创新创业教育教学改革,不断完善大学生创新创业训练计划项目管理体制机制,多筹并举扎实培养学生创新创业素养与能力,给学生提供和营造一个良好的创新创业氛围。

    (文章发布于2023年11月)

    上一条:广州华商学院2023年国家级和省级大学生创新创业训练计划项目开题评审会议顺利举行

    关闭