各二级学院:
根据《关于公布第七届中国国际“互联网+”大学生创新创业大赛产业命题赛道入围命题的通知》,现组织我校师生参加第七届中国国际“互联网 ”大学生创新创业大赛产业命题赛道,具体参赛事宜通知如下:
参赛要求
1.本赛道以团队为单位报名参赛,每支参赛团队只能选择一题参加比赛,允许跨校组建参赛团队,每个团队的成员不少于3人,原则上不多于15人(含团队负责人),须为揭榜答题的实际核心成员。参赛申报人须为团队负责人,且为广州华商学院在校生或毕业5年以内学生,年龄须在35岁以下。
2.参赛团队成员须为普通高等学校全日制在校研究生或本专科生,或毕业5年以内的学生(即2016年之后的毕业生,不含在职教育),且年龄均须为35周岁以下(1986年3月1日以后出生)。
3.参赛团队须对提交的答题材料拥有自主知识产权,不得侵犯他人知识产权或物权,抄袭、盗用、提供虚假材料或违反相关法律法规的,一经发现,即刻丧失参赛相关权利并自负一切法律责任。
4.所有参赛材料和现场答原则上使用中文或英文如有其他语言需求,请联系大赛组委会。
5.校赛联系人:吴老师:020-82451485。
参赛报名
1.参赛团队通过登录“全国大学生创业服务网”(网址:cy.ncss.cn)进行报名提交材料,入围命题详情、命题方联系方式等可登录上述网站进行查看。申报项目书等材料需同步发送至邮箱:2681083583@qq.com,经邮件回复即为报名成功。
2.报名时间:参赛报名及对策提交的起止时间为即日起-2021年8月20日。
3.参赛团队可在“全国大学生创业服务网”资料下载板块下载学生操作手册,指导报名参赛。涉及参赛事项,可通过“中国互联网+大学生创新创业大赛”公众号进行咨询涉及具体命题內容,请联系命题企业。
奖项设置
1.学校将根据参赛情况另设产业命题赛道金奖、银奖和铜奖,各类奖励同“互联网+”大赛其他赛道进行奖励。
2.本赛道所设奖项计入各二级院系的获奖总数,纳入校赛优秀组织奖评选范围。
产业命题赛道入围命题
详情见:https://mp.weixin.qq.com/s/lfydG4FPTVd6a42M6p9LGQ
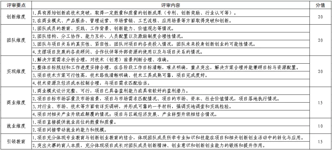
评审规则

附件
1.第七届中国国际“互联网+”大学生创新创业大赛产业命题赛道入围命题
2.第七届中国国际“互联网+”大学生创新创业大赛评审规则产业命题赛道项目评审要点

(长按扫码下载附件材料)