学校首页
联系我们
  • 学院概况
    • 学院介绍
    • 组织架构
    • 学院领导
  • 创业导师
    • 校内导师
    • 校外导师
    • 导师风采
  • 双创竞赛
    • 互联网十 大赛
    • 服务外包大赛
    • 中华职教大赛
    • 赢在广州大赛
    • 大创项目
    • SYB培训班
    • 其他大赛
  • 双创平台
    • 基地介绍
    • 入驻报名
  • 创业政策
    • 国家政策
    • 省级政策
    • 市级政策
    • 学校政策
  • 双创风采
    • 华商创业故事
    • 双创荣誉
  • 合格评估
Menu
导航栏目
CN/EN
  • 首页
  • 学院概况
  • 创业导师
  • 双创竞赛
  • 众创空间
  • 创业政策

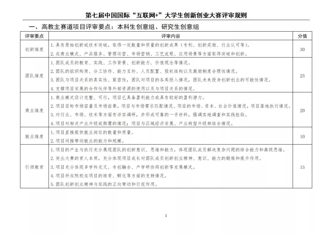
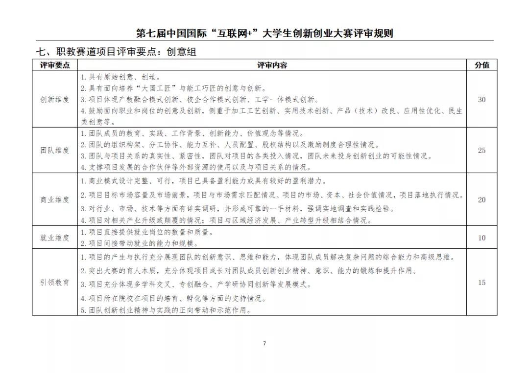
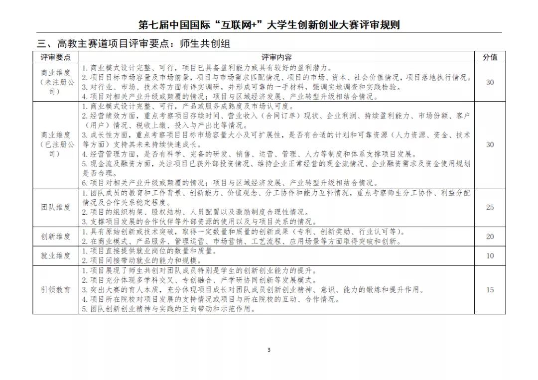
    关于公布第七届中国国际“互联网+”大学生创新创业大赛评审规则的通知


    下载附件Word版本:https://cy.ncss.cn/information/8a80808d7765b78a01791c7af1ba0067

     

    来源 | 全国大学生创业服务网(https://cy.ncss.cn)

    上一条:征集公告 | 关于征集第七届中国国际“互联网+”大学生创新创业大赛吉祥物的公告 下一条:大赛通知 | 关于举办第七届中国国际“互联网+” 大学生创新创业大赛校级竞赛的通知

    【关闭】

学校地址:广东省广州市增城荔湖街华商路一号
邮编:511300
联系电话:020-82451485
© 广州华商学院版权所有 粤ICP备17051289号 粤公网安备 44011802000240号
  •  
    020-82451485
  •