双创学者【成果展】创新创业教育课程体系研究——记清华大学李纪珍教授基金项目成果


    栏目先导

    区分普及性与专业性的创新创业教育,突出育人这个创新创业教育的根本任务,遵循由创意到创新到创业的螺旋上升和递进发展逻辑,注重创新创业教育的实践性和实战性特征,建立循序渐进、特色鲜明、通专结合、精准给力的创新创业教育课程体系。

    ——李纪珍

    ✦ +

    +

    个人简介

    李纪珍,博士,清华大学经济管理学院教授,清华大学经济管理学院副院长,教育部人文社会科学重点研究基地——清华大学技术创新研究中心研究员、副主任,清华大学经济管理学院动态竞争与创新战略研究中心主任。1997年,在清华经管学院及汽车系获得双学士学位,2002年,获得清华经管学院工商管理学硕士和博士学位。现任中共清华大学经济管理学院第十二届委员会委员。主要研究:数字化转型与创新、技术创新、科技政策、企业战略、项目管理和创业管理,在国内外期刊发表论文100多篇。

    2015年,国务院办公厅发布《关于深化高等学创新创业教育改革的实施意见》(国办发〔2015〕36号 ),要求“健全创新创业教育课程体系……”。2018年,李纪珍教授带领的课题组获得了中国高校创新创业教育研究中心“创新创业教育课程体系研究” (2018CCJG01Z004)专项资金支持。

    课题组突出育人的根本任务,基于对创新创业教育课程的创造价值论基础、行动逻辑与知识逻辑双螺旋结构、当代大学生“元能力”的追问与探讨,提出应区分普及性与专业性的创新创业教育,遵循由创意到创新到创业的螺旋上升和递进发展逻辑,注重创新创业教育的实践性和实战性特征,建立了循序渐进、特色鲜明、通专结合、精准给力的创新创业教育课程体系,努力推动创新创业教育课程建设逐步走向理论自觉。

    一、双创教育课程体系建设经验

    李纪珍教授团队参考国内外双创教育课程体系建设,分析欧美创业型大学理论与实践、德国慕尼黑工业大学建设创业型大学的成功经验、《美国创业教育国家内容标准》2016版、国内高校双创课程建设经验。

    1、欧美创业型大学理论与实践

    1998年,伯顿•克拉克在其著作《建立创业型大学:组织上转型的途径》中提出创业型大学理论。他归纳出“欧洲创业型大学的发展架构”:加强的驾驭核心、拓展的发展外围、多元化的资助基地、激活的学术心脏、整合的创业文化。与此同时,埃茨科威兹也提出创业型大学概念:“20世纪90年代后,大学在国家和地区经济发展中的作用日益显著,为世界各国政府高度关注。研究型大学的‘创业’不再被认为是个别大学的个别行为,而是国家工业和经济发展的重要组成部分”。创业型大学是以促进经济和社会发展为目标,以提高自主创新创业能力为主导的高水平大学。他提出创业型大学五条标准:一是知识资本化,二是与产业、政府的相互依存性,三是相对独立性,四是混合形成性,五是自我反应性。

    2、德国慕尼黑工业大学建设创业型大学的成功经验

    德国国家创新体系是德国高校进行创业型大学转型的核心支持力量。1998年“德国大学校长会议”(HRK)正式提出要使德国高等教育成为“创业者熔炉”的口号,大力推动高校创业教育,拉近学术界与产业界之间的距离。同时,作为“德国高科技战略”的重要组成部分,“生存-学术创业计划”(EXIST)成为德国高校进行创业型大学转型的有力推手。EXIST计划包括如下内容:一是促进科技成果的转移转化,二是资助和培育高校有潜力的年轻创业者,三是在高校培养创业文化和企业精神,四是建立创业教授制度。

    慕尼黑工业大学(Technical University of Munich,简称TUM)是研究型大学向创业型大学转型的成功典范,自1995年启动“创业型大学”计划,发展成为欧洲标杆性的创业型大学。2006年和2012年,慕尼黑工业大学凭借其创业型大学的理念,入选德国高等教育史上的第一批“精英大学”,并定位为“TUM创业型大学”,已经超越克拉克的“欧洲创业型大学的发展架构”。其成功之处在于获得EXIST的支持、良好的高校创业文化、高校管理体制的企业化改革、提供全方位与跨领域的创业协助、实施人才制度改革等。

    慕尼黑工业大学启示我们:一是不能失去领导力教育这个灵魂。创新创业教育,尤其是其中的专业性和精英人才培养,是以培养创新者、创业者、创造者为宗旨的。二是课程设计要善于打“组合拳”。一切创新创业都是为了满足用户需求,解决实际问题,而不是自说自话的闭门造车。要将课程学习、亲身实践与导师教练的个性化指导很好地结合起来,从而使课程学习超越一般性的知识掌握和技能训练,达到事半功倍的效果。三是要接通产业实践这个源头活水。引入市场的力量发挥实践家榜样和导师的作用。四是必须引入品牌建设和产品运营的理念五是必须确立创新创业教育在一流大学重要地位。

    3、美国创业教育国家内容标准(2016)

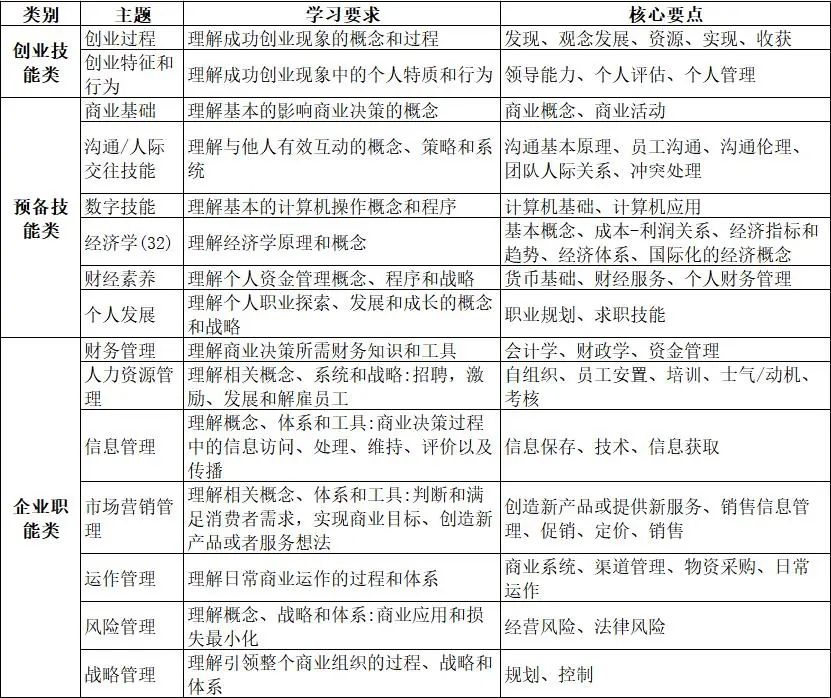
    2016年,美国相关部门发布了《美国创业教育国家内容标准》,区分创业技能类、预备技能类、企业职能类三个领域,构建了由15个主题(相当于课程)组成的创新创业教育课程标准。其中,创业技能类2门,主要是创业入门教育;预备技能类6门,主要是创业者个人需要掌握的相关职业技能,诸如商业基础、人际沟通、数字技能、经济学原理、资金管理、个人职业发展等等;企业职能类7门,主要涉及企业运营管理和战略决策等方面的内容。此外,国外大学创新创业教育课程,普遍注重创新创业教育的实践性和实战性特征,多以学生活动为中心来设计创新创业教育课程内容和教学形式。

    图1美国创业教育国家内容标准(2016)

    课题组同时分析天津大学、清华大学、西安交通大学等创新创业教育课程体系建设,总结国内高校创新创业教育课程体系主要有三种类型:

    一为嵌入型,工科主导,侧重创新。该类型主要出现在理工科院系或院校。其形式为,在既有课程体系中,加入《创业管理》《技术创新》等课程,以及在就业指导课中,加入“创新创业”章节。此种创新创业教育课程体系,与专业结合紧密,有利于推进产学结合;但重技术轻商业,没有融合商业与设计等其他因素,且多为边缘化的课程,缺乏系统与专业的师资投入。

    二为模块型,商科主导,侧重创业。该类型是目前国内较为广泛的高校创新创业课程体系建设模式,多出现在以高校商学院为主导的创新创业教育中,或以高校特设的创新创业教育机构为主导的教育中。其形式为根据创新创业过程中所需要的知识技能,设置系列课程组合。如《市场营销》+《商业计划书写作》+《新技术商业化》+《设计思维》等。有的商学院,已经开发出创新创业方向的专业学位课程计划、创新创业二学位计划、创新创业能力证书项目等。此种课程体系的优点,是汇集了创新创业过程中所需要的各类知识与专门技能,有利于学生集中学习、迅速提高;但是重点在创业,与大学各专业结合度不高,非商科学生接受程度较低。

    三是阶梯型,大学主导,强调全局。该类型是国外高校广泛存在、国内少数高校正在研究并尝试的创新创业课程体系建设模式,多出现在综合性大学的全校性创新创业课程体系研究与探索中。其形式为根据学生创新创业能级,分层次设置课程。如对于“初级课程接受群体”,以“通识教育”为主导思想,在本科必修课中开设《创新总论》等,在公共选修课中开设《技术创新简史》《创新心理学》《用创新解决问题》等,在学生活动和社团活动中推动《创新论坛》《创客讲堂》等。此种课程体系的优点是,量体裁衣,循序渐进,惠及全体。

    目前,我国高校以单一选择“嵌入型”或“模块型”为多数,有些兼有二者,并开始探索“阶梯型”。突出的问题是,各种课程体系设置形式缺少有机整合,与大学人才培养方案缺乏深度融合,尚未触及高等教育在传授上用功、突出知识逻辑、缺乏实践关怀等基本面。

    图2 2017年12所试点高校创新创业教育课程开设情况


    高校创新创业教育的三层次课程体系结构

    图3 高校创新创业教育的三层次课程体系结构


    为此,课题组分析得出国内高校创新创业教育课程体系存在以下主要问题:

    一是创新创业教育课程尚未达到体系化设计和战略性推进的程度,对高校人才培养定位还没有产生实质性的影响;部分创新创业教育课程尚未普遍进入必修课程。没有成为大学人才培养的核心领域,没有对大学人才培养发挥支柱作用。

    二是创新创业教育课程过于突出工具训练和技能培养,缺乏对育人功能的全方位考虑,特别是没有注重创意人生、社会责任、崇高理想、改造世界、家国情怀等世界观、价值观、人生观的养成,无助于扭转大学人才培养中精神和道德滑坡的局面。

    三是创新创业教育课程体系缺乏对学生终身职业生涯长期可持续发展的系统设计。没有纳入大学内涵式发展和创建世界一流大学的战略全局来安排,双创教育在大学师生中,缺乏应有的认同度和影响力。

    四是创新创业教育课程体系缺乏实践教育、实践教师、时间环境等体制化的条件支撑。在联系社会、寻找导师、发现问题、模拟实践、融入时代、进入全球等方面,还存在诸多制约和挑战。

    二、双创教育课程体系建设思路

    课题组综合国内外创新创业教育思想资源,整理出高校双创教育课程体系建设的主要思路。

    一是区分普及性与专业性两类创新创业教育课程。建立两方面相互依托、互益互补的创新创业教育课程体系。发挥创新创业学院、商学院等创新创业教育专门机构在开发和建设专业性创新创业教育课程体系方面的骨干带头作用;发挥大学各院系结合各学科专业开展普及性创新创业教育的广泛支撑作用,构建起专业性与普及性互为支撑,第一课堂、第二课堂、泛在课堂三个层次有机融合的创新创业教育课程体系(如图4所示)。

    图4高校创新创业教育的三个课堂

    二是突出“育人”这个创新创业教育的根本任务。确立培养“优秀大学生——成功创业者——杰出校友——热心捐助者——高尚慈善家——伟大社会领袖”的终身教育目标(如图5所示)。着眼于培养知恩图报的人、有社会责任心的人、有创造创新创业热情的人、善于将专业知识用于解决社会实际问题的人、有家国情怀和改造世界雄心壮志的人、能够代表中国高等教育杰出成就的人,循序渐进地搭建以创造创新创业为中轴主线的高等教育人才培养课程体系,使双创教育具有长期可持续发展能力。

    图5 高校创新创业教育的终身教育目标

    三是遵循由创意到创新到创业的螺旋上升和递进发展逻辑。需要引入“全生命周期设计”“全流域治理”“全过程管理”等循环经济和生态建设理念,从培养创造者的高度,重新思考和认识高等教育的课程设计与人才培养。突破目前创新创业教育课程“单打一”“活动化”“边缘生长”的局面,构建循序渐进的高校人才培养全过程创新创业教育课程体系。把本科教育、学术学位与专业学位研究生教育、博士和博士后培养,系统地加以考虑。初步提出“创意人生课程——创新思维课程——创业方法课程——创业加速课程”四阶段创新创业教育课程体系结构模型,设计从大学本科到研究生的分阶段创新创业教育课程模块。

    · 大学入学初期,强调全员全覆盖,重在确立创意人生观和创造价值观;

    · 大学学业中期,强调精英化、选择性、针对性,重在训练创新思维,增强创业体验;

    · 大学毕业前期,强调行动与精准培育,重在训练和发展创业方法,提升创业能力;

    · 研究生阶段,强调精准性、职业性、定制性,重在培养战略驾驭能力,实现创业加速与创业成功。

    四是充分注重创新创业教育课程的实践性和实战化特征。没有行动和实践,就不可能有成功的创新创业教育。缺乏行动和实践特色的创新创业教育课程体系,是没有生命力的,因而也是不会有真正的质量和效益的。应将行动的逻辑引入中国高等教育人才培养课程设计。将知识的逻辑与能力的逻辑紧密结合成为“双螺旋结构”,构建学术理论课程与行动实践课程双轮驱动的创新创业教育课程体系。强化实践教育、自我教育、沉浸式教学、行动学习、体验式成长、问题解决中心等课程建设理念。彻底打破单纯学科理论知识课程模式、单向知识灌输教学模式、单纯吸收内化学习模式,极大地丰富和拓展双创教育课程内容和形式,使双创教育为成高校教育改革的前沿阵地和内涵式发展的内生动力。

    总之,高校双创教育课程体系建设主要思路将传统的创业课程层次化,个性化,由理论到实践,再到为大学生提供创业平台,此过程由浅入深地让大学生掌握创业思维,进行实战演练,检验学习成果,并得到外界的帮助,助力大学生创业成功。

    三、双创教育课程体系保障措施

    高校需要通过不同渠道和方式将双创教育理念融入大学生的学习和生活中,不断培养和训练大学生的创新思维、创业精神、创新能力,最终实现拔尖创新创业人才培养的目的。具体来说有以下三点。

    一是提升双创教育课程体系建设到大学层面。高校可以有主管创新创业教育的副校长,统揽学校创新创业教育工作。同时,在高校课程建设委员会下,专门设立创新创业教育课程改革委员会,统揽和指导大学创新创业教育课程体系建设与发展工作。创新创业学院,不一定将创新创业教育“一网打尽”,更需要大学广泛的群众参与和深层次的大学变革。

    二是聘请来自业界的成熟专家和资深校友担任实践教授。成立与学术教师队伍地位相当的常聘实践教师队伍,使其成为创造创新创业教育课程开发与教学实施的责任主体。这一做法,是美国麻省理工学院的首创,为越来越多世界一流创业型大学采用。在MIT,这一类教授被称作“professor of practice”,简称POP。在加州伯克利大学,这一类教授被称作“industry fellow”。实践教授与学术教授紧密结合,才可能建成有声有色的创新创业教育课程体系,办出货真价实的创新创业教育。

    三是大力发展校友会、创业协会、创业者俱乐部、大学创新创业促进会、全球创业教育网络等创新创业教育外围组织,使其成为双创教育课程建设的源头活水。双创教育课程开发,不仅需要大学内部各院系的大联合,也需要大学以校友为主要纽带的创新创业生态环境。在国外创新创业教育课程中,一项十分突出的内容是建立创新创业人脉网络。这是创新创业不可或缺的资源与条件,当然也应当成为创新创业教育课程体系的重要组成部分。

    四、尾声

    随着我国步入双循环发展新格局,双创教育迎来了新发展机遇和挑战。如何建立与时代步伐相适应的“双创”教育改革实施方案,成为未来教育教学改革的重要突破口。项目团队建议,大学内部的双创教育课程不仅要改革与完善,还要大学聚集政府和行业企业等多方优势资源,构建多元协同的高校“双创”教育生态链,这对于激发“双创”发展新动能,推进高校“双创”成果服务于区域经济和产业发展具有重要意义。

    参考文献

    [1]李纪珍.中国高校创新创业教育研究中心基金项目“创新创业教育课程体系研究”结项报告(项目编号:2018CCJG01Z004).

    [2]埃茨科威兹.创业型大学与创新的三螺旋模型[J].科学学研究. 2009(04): 481-488.

    [3] [美]亨利•埃茨科威兹.周春彦 译.三螺旋:大学、产业、政府三元一体的创新战略.北京:东方出版社,2005.


    文章来源|中国高校创新创业教育联盟

    上一条:教育部关于做好2023届全国普通高校毕业生就业创业工作的通知 下一条:@华商人,我不允许你还不知道这个就业创业服务平台!

    关闭